File:TBI GCS.jpg
TBI_GCS.jpg (606 × 290 pixels, file size: 21 KB, MIME type: image/jpeg)
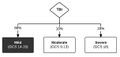
This chart is editable as part of the WikEM algorithm project
Login: info@wikem.org
Password: wikem1
Original chart by Tom Fadial (http://ddxof.com/). Used with permission. Link: https://www.lucidchart.com/documents/edit/b69670ed-727d-488a-bd9d-ca054b5a7adc
File history
Click on a date/time to view the file as it appeared at that time.
| Date/Time | Thumbnail | Dimensions | User | Comment | |
|---|---|---|---|---|---|
| current | 22:09, 4 May 2015 | 606 × 290 (21 KB) | Rossdonaldson1 (talk | contribs) | WikEM Algorithm Project: https://www.lucidchart.com/documents#docs?folder_id=recent&browser=icon&sort=saved-desc |
You cannot overwrite this file.
File usage
The following 3 pages use this file:

